LBRY Block Explorer

LBRY Claims • extracto-hole-capitulo-comandos-basicos

9d377e406be1f96ec39c3ceab46cd40681b87a6a

Published By
Anonymous
Created On
18 Sep 2022 06:21:08 UTC
Transaction ID
Cost
Safe for Work
Free
Yes
EXTRACTO HOLE CAPITULO COMANDOS BASICOS CATIA V5 PART DESIGN
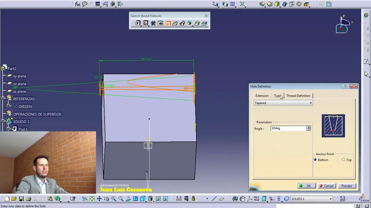
En este capítulo del curso online de part design, vamos a ver como mover el ratón correctamente y el funcionamiento de los principales comandos del módulo.<br /><br />Video Indice:<br /><br />Movimiento del ratón -- 00:15<br /><br />Pad -- 03:20<br /><br />Draft Fillet Pad -- 07:30<br /><br />Elemento Neutral -- 08:30<br /><br />Multipad -- 11:00<br /><br />Pocket -- 13:00<br /><br />Draft Fillet Pocket -- 13:45<br /><br />Multipocket -- 14:41<br /><br />Shaft & Groove -- 15:00 & 18:35<br /><br />Rib & Slot -- 25:20 & 28:20<br /><br />Stiffener -- 32:10<br /><br />Multisection & Remove Multisection -- 36:10 & 42:50<br />...<br /><a href="https://www.youtube.com/watch?v=otojW0oruZw" target="_blank" rel="nofollow">https://www.youtube.com/watch?v=otojW0oruZw</a>
Author
Content Type
Unspecified
video/mp4
Language
Open in LBRY